2CL77 диод применяется для преобразования постоянного тока в переменный.
Посмотрите характеристику на этот диод в интернете.
Я тоже взял эти диоды с Али по рекомендации. а они не подошли. Заказал 2CL76.
Здравствуйте.
Предлагаю коптильню электростатическую построить с всего ДВУМЯ керамическими или другими
изоляторами. Это чтобы провести через стенку камеры высоковольтные провода + и -
Больше изоляторов не нужно. Далее все из полиэтиленовых труб, кроме вешала есс-но. Две рамки со струнами скрепить между собой тремя трубками.
Две вверху по краям и одна с низу по середине. Вертикальные трубки делаем по длиннее, чтобы струны были подальше от пола. Верхние две трубки по толще диаметром, в них надпилы для вешала. Вещала из трубки иди прутка, к ним подсоединяется высоковольтный провод. К боковым струнам высоковольтный провод подсоединяется с верху. Три трубки можно сделать комплектом разной длины с кронштейнами, чтобы можно было сдвигать рамки ближе к продукту копчения. 2-3 комплекта труб будет я думаю достаточно.
Эта "клетка" будет просто стоять в камере.
В любой момент клетку можно вытащить, чтобы помыть, или повесить в нее продукт для копчения
и вставить в камеру.
Мне не понятна тяга всех изготовителей камеры для копчения боковые струны ПРИКОЛАЧИВАТЬ
на кучу изоляторов. Зашоренность, ведь первый приколотил - работает, так зачем изобретать велосипед? О чем и твердилось в ветке "копчение" основателями и старожилами на 275 страниц.
Добрый день! Не работает статика при большом заполнении дыма,без дыма или очень малом количестве все работает! Подскажите в чем причина? Опилки сухие,применял разных производителей,в том числе и свои.
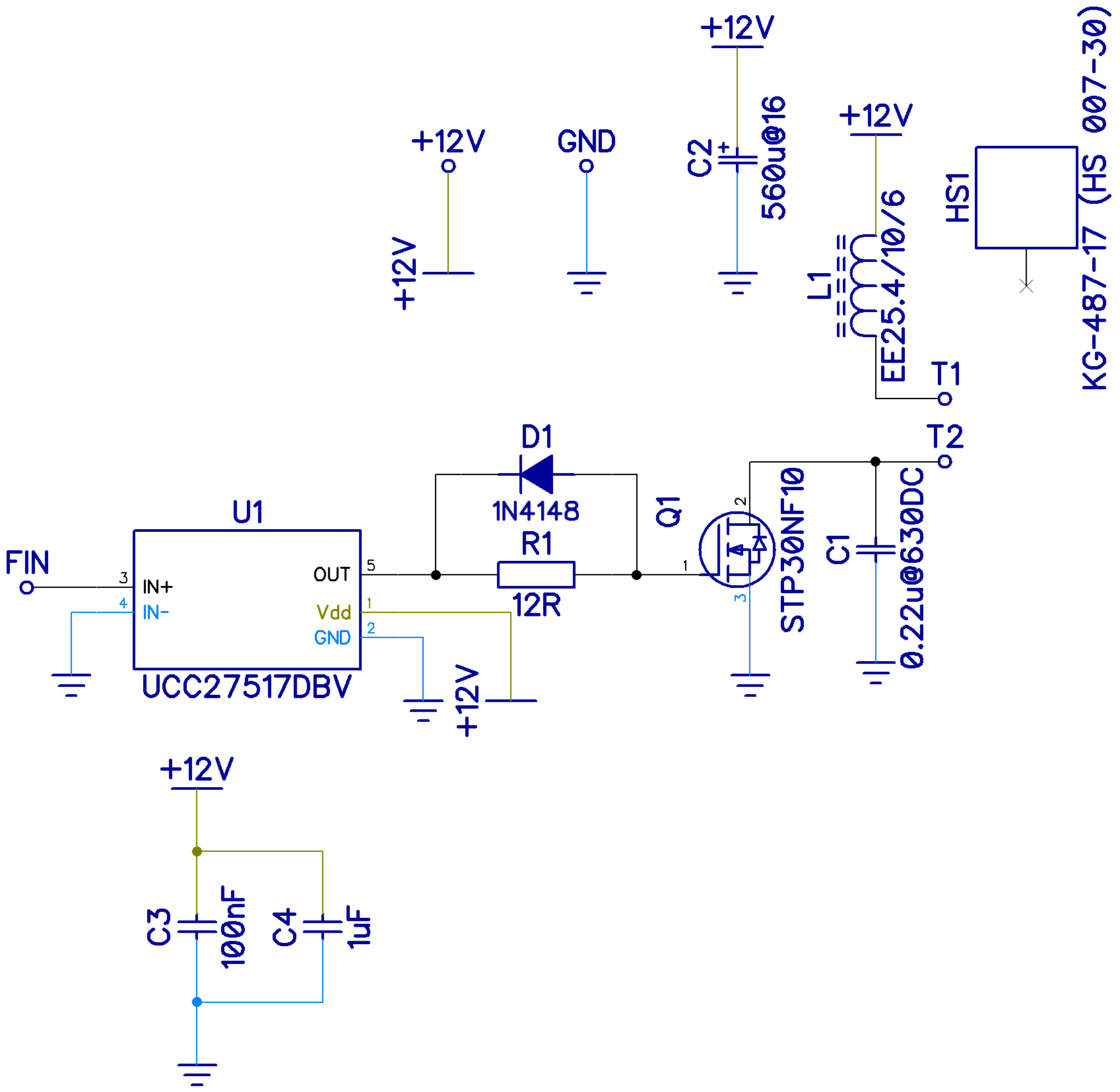
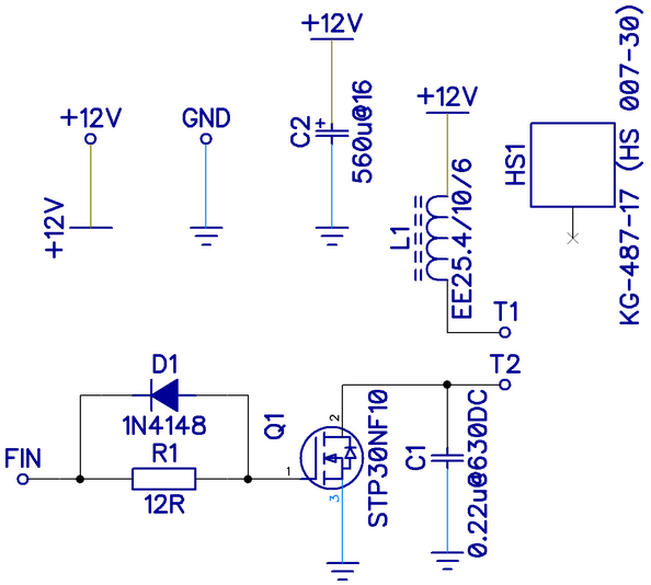
Столкнулся с платой шим, разводка которой на фото. Мало того что транзистор полуубитый, и греется как печка, сразу надо перепаивать, но и конденсатор стоит на 470 пф, т.е надо подпаивать не 470, а 1000 пф. Остальные компоненты такие же.
Почитала я ветку, у меня есть камера холодного копчения, обычно делаю себе грудку по 10 часов копчение. Потом пару дней вывешиваю проветриваться, вот заинтересовала тема как все это ускорить, но собрать ZVS на плате для меня что-то из области фантастики. https://aliexpress.ru/item/1005001720237899.html посмотрела вот есть готовые с катушкой, что мне надо там еще докупить, чтобы оно само циклами включалось-выключалось, реле мб какое-то надо? И как все сделать регулировку? шим регулятор какой?
О,! Мой блок [изображение] Если камера правильно собрана, всё будет отлично работать [изображение]
Ваш блок, это примерно как микроскопом забивать гвозди, жаль снят с продажи, конструкция и в правду интересная, с защитой от дурака. В целом, как и чем создавать частоту нам же без разницы (время включения и выключения), на примитивном уровне NE555 (для тех у кого нет программатора для PIC или STM32, кому нужна прошивка, могу продать...). Для тех кто в схемах не разбирается и пальник в руках не держал, с регулировкой частоты и скважности https://www.ozon.ru/product/1sht-ne555-chastota-impulsov-modul-s-regulir... но NE555 без 2 диодов не сможет понизить заполнение ниже 53-55% , а через костыль спокойно, но для настройки потребуется осциллограф, а он есть не у всех, потому идем дальше , хотя схемка эффективная (в ней также следует добавить конденсатор см. деталь схемы, на схеме драйвер не указан, кому интересно и так поймут, L1 разбирал, там 6 витков проводом от 0.5 мм, но если подумать, то вариантов как управлять частотой и скважностью масса, можно и готовые программные решения найти для тех кто не разбирается в программировании. Ничего сложного, физика и только, немного математики.
с умножителем на 4, по ощущениям залито каким-то полиуретанпластиком, так как после нагрева до 200+ градусов, все раскрошилось просто в руках, собственно так и достал умножитель с трансформатором. Кстати чтобы из блока Humka вынуть удвоитель, потребовалось несколько дней растворять эпоксидку в специальных реагентах (не знаю что за эпоксидная смола используется, но в ней какой-то наполнитель, от нескольких циклов нагрева, становится только прочнее, потому химия), но знаете в чем прикол? Я отвалил за генератор 8000 рублей (да там конечно коробка, инструкцию даже цветную с картинками положили), но там все тот же китайский трансформатор за 100 рублей, что и в блоке Невнапряг, только первичка перемотана на меньшее количество витков и стоит удвоитель, вместо умножителя. К слову признаюсь, пришлось зайти в поиск, покурить пару раз, и понять что это не умножитель.
Схема Humka естественно более стабильная и качественная, но рабочие все варианты. Купил все генераторы, разбирался в их работе интереса ради. Думаю что есть и более эффективные решения для энтузиастов, до сих пор не понимаю зачем проц, для визуализации красивой, так можно было сенсорный экран или цветной ткнуть, но да это лирика скорее и мысли в слух. Если что можете добавить в шапку.
Не говоря уже о ТДКС, ТВС И прочих вариациях, тут скорее у кого что есть под рукой. Но повторюсь дешевле всего использовать готовый китайский модуль, его для нас коптильщиков хватает для любых задач, пробовал его в камере на 500 литров, дым собирает на продукт за 40 секунд подачи высокого, не могу сказать, что другие генераторы справляются лучше, + - одинаково по времени, но плюсом идет то что у него нет мерзкого звука работы, как в других вариантах, тишина, покой и цена в 3 копейки.
по cхеме Павлова, ее тоже предлагаю доработать до моего видения.
Оставляем комплектный транзистор чаще всего это BD139, меняем в его схеме резистор 120 Ом 0.25Вт на 240 Ом 2Вт. С помощью конденсаторов на 0,01мкФ, пытаемся добиться потребления в идеале в районе 0.8А, тогда не надо будет ничего дополнительно охлаждать, но если питание уже от 1А, то ставим дополнительное охлаждение и не паримся, цена вопроса там копейки, работает как часы.
С D880 ток потребления будет ниже, но и мощность на выходе будет тоже ниже, только личные эксперименты не претендую на истину, не являюсь специалистом, просто решил поделиться накопленным опытом за последние недели экспериментов. Надеюсь, что кому-то эту информация будет полезной и пригодится в будущем для своих проектов.
Николай из Владимира, молодец, хорошую работу проделал! Не забудь учесть, что схема у меня квазирезонансная. Частоту и скважность нужно подстраивать с помощью осциллографа для получения 90-100 вольт на первичной обмотке. Т.е. транс раскачивается не 12 вольтами а 90-100. За счет этого и применяется умножитель всего х2 а не х4-х6, что существенно повышает мощность прибора.
Частоту и скважность нужно подстраивать с помощью осциллографа
Указание на необходимость осциллографа было изначально представлено в материале:
но для настройки потребуется осциллограф
.
для получения 90-100 вольт на первичной обмотке.
При грамотной настройке выходное напряжение при 60В на входе достигает 30+ кВ, тогда как в вашей реализации фиксировалось порядка 22-24 кВ. Пиковые значения в исходной схеме составляли около 90В.
умножитель всего х2
то есть вы хотите сказать, что если я не буду использовать умножение, а сразу с трансформатора сниму 20кВ, то это приведёт к большей мощности?
С чего бы ?
С чего бы ?
2CL77 диод применяется для преобразования постоянного тока в переменный.
Посмотрите характеристику на этот диод в интернете.
Я тоже взял эти диоды с Али по рекомендации. а они не подошли. Заказал 2CL76.
может кому пригодится
Здравствуйте.
Предлагаю коптильню электростатическую построить с всего ДВУМЯ керамическими или другими
изоляторами. Это чтобы провести через стенку камеры высоковольтные провода + и -
Больше изоляторов не нужно. Далее все из полиэтиленовых труб, кроме вешала есс-но. Две рамки со струнами скрепить между собой тремя трубками.
Две вверху по краям и одна с низу по середине. Вертикальные трубки делаем по длиннее, чтобы струны были подальше от пола. Верхние две трубки по толще диаметром, в них надпилы для вешала. Вещала из трубки иди прутка, к ним подсоединяется высоковольтный провод. К боковым струнам высоковольтный провод подсоединяется с верху. Три трубки можно сделать комплектом разной длины с кронштейнами, чтобы можно было сдвигать рамки ближе к продукту копчения. 2-3 комплекта труб будет я думаю достаточно.
Эта "клетка" будет просто стоять в камере.
В любой момент клетку можно вытащить, чтобы помыть, или повесить в нее продукт для копчения
и вставить в камеру.
Мне не понятна тяга всех изготовителей камеры для копчения боковые струны ПРИКОЛАЧИВАТЬ
на кучу изоляторов. Зашоренность, ведь первый приколотил - работает, так зачем изобретать велосипед? О чем и твердилось в ветке "копчение" основателями и старожилами на 275 страниц.
Полно разных конструкций камер.
[quote=Alllekkksandr]
2CL77 диод применяется для преобразования постоянного тока в переменный.
Посмотрите характеристику на этот диод в интернете.
Я тоже взял эти диоды с Али по рекомендации. а они не подошли. Заказал 2CL76.
[/q
Смотрим даташит и видим что 2CL77 рассчитаны на большее напряжение , чем 2CL76. Остальные параметры одинаковые . Вывод очевиден
Диоды для преобразования постоянного тока в переменный? Или диоды для преобразования переменного напряжения в постоянное?
Добрый день! Не работает статика при большом заполнении дыма,без дыма или очень малом количестве все работает! Подскажите в чем причина? Опилки сухие,применял разных производителей,в том числе и свои.
Вот красивая прям камера:
процесс копчения в ней:
Немного передержал, но работы произведено много. Главное он сам доволен а коптить он руку со временем набьёт.

Столкнулся с платой шим, разводка которой на фото. Мало того что транзистор полуубитый, и греется как печка, сразу надо перепаивать, но и конденсатор стоит на 470 пф, т.е надо подпаивать не 470, а 1000 пф. Остальные компоненты такие же.
del.
Здравствуйте. Может кто изготовить блок ВВ?
Почитала я ветку, у меня есть камера холодного копчения, обычно делаю себе грудку по 10 часов копчение. Потом пару дней вывешиваю проветриваться, вот заинтересовала тема как все это ускорить, но собрать ZVS на плате для меня что-то из области фантастики. https://aliexpress.ru/item/1005001720237899.html посмотрела вот есть готовые с катушкой, что мне надо там еще докупить, чтобы оно само циклами включалось-выключалось, реле мб какое-то надо? И как все сделать регулировку? шим регулятор какой?
после долгих проб и ошибок, 4 месяца на это ушло, бросила всё и заказала блок, как на одном из видео в этой ветке на озоне. https://www.ozon.ru/product/elektrostatika-estatik-30kv-dlya-koptilni-vy... дороговато конечно, но работает на 110%.
Что то тема загрустила...
Приобрёл коптильню ..Идиллия-1.. ,теперь надо осваивать эту мудрёную конструкцию..
Как и когда и что включать...
О,! Мой блок
Если камера правильно собрана, всё будет отлично работать 
тема действительно приуныла, в шапке не увидел ни схемы Павлова, ни схемы Humka
Я бы даже вынес в отдельное устройство https://www.ozon.ru/product/reguliruemyy-povyshayushchiy-elektrostatiche... подобный блок. он спокойно дает 20kV чего достаточно с головой для копчения, а 2 устройства с кучей отзывов говорят о надежности такого решения. https://www.ozon.ru/product/elektrostatika-dlya-kopcheniya-dymka-elektro... брал этот и этот https://www.ozon.ru/product/elektrostatika-dlya-kopcheniya-dymka-elektro... внутри такой блок.
Ваш блок, это примерно как микроскопом забивать гвозди, жаль снят с продажи, конструкция и в правду интересная, с защитой от дурака. В целом, как и чем создавать частоту нам же без разницы (время включения и выключения), на примитивном уровне NE555 (для тех у кого нет программатора для PIC или STM32, кому нужна прошивка, могу продать...). Для тех кто в схемах не разбирается и пальник в руках не держал, с регулировкой частоты и скважности https://www.ozon.ru/product/1sht-ne555-chastota-impulsov-modul-s-regulir... но NE555 без 2 диодов не сможет понизить заполнение ниже 53-55% , а через костыль спокойно, но для настройки потребуется осциллограф, а он есть не у всех, потому идем дальше , хотя схемка эффективная (в ней также следует добавить конденсатор см. деталь схемы, на схеме драйвер не указан, кому интересно и так поймут, L1 разбирал, там 6 витков проводом от 0.5 мм, но если подумать, то вариантов как управлять частотой и скважностью масса, можно и готовые программные решения найти для тех кто не разбирается в программировании. Ничего сложного, физика и только, немного математики.


Вернемся дальше, https://www.ozon.ru/product/elektrostatika-dlya-koptilni-vysokovoltnyy-g... купил я и такой генератор и был крайне разочарован, обычный блокинг-генератор на D880 от 5В 2А, 12В на реле времени, потом понижайка до 5В.
Схема Humka естественно более стабильная и качественная, но рабочие все варианты. Купил все генераторы, разбирался в их работе интереса ради. Думаю что есть и более эффективные решения для энтузиастов, до сих пор не понимаю зачем проц, для визуализации красивой, так можно было сенсорный экран или цветной ткнуть, но да это лирика скорее и мысли в слух. Если что можете добавить в шапку.
В продолжении темы (во вложении готовая схема, кому надо могу скинуть печатку в личку):
В принципе можно аналогично использовать и для копчения, http://gorchilin.com/articles/scheme/individual_ionizer
Не говоря уже о ТДКС, ТВС И прочих вариациях, тут скорее у кого что есть под рукой. Но повторюсь дешевле всего использовать готовый китайский модуль, его для нас коптильщиков хватает для любых задач, пробовал его в камере на 500 литров, дым собирает на продукт за 40 секунд подачи высокого, не могу сказать, что другие генераторы справляются лучше, + - одинаково по времени, но плюсом идет то что у него нет мерзкого звука работы, как в других вариантах, тишина, покой и цена в 3 копейки.
по cхеме Павлова, ее тоже предлагаю доработать до моего видения.
Оставляем комплектный транзистор чаще всего это BD139, меняем в его схеме резистор 120 Ом 0.25Вт на 240 Ом 2Вт. С помощью конденсаторов на 0,01мкФ, пытаемся добиться потребления в идеале в районе 0.8А, тогда не надо будет ничего дополнительно охлаждать, но если питание уже от 1А, то ставим дополнительное охлаждение и не паримся, цена вопроса там копейки, работает как часы.
С D880 ток потребления будет ниже, но и мощность на выходе будет тоже ниже, только личные эксперименты не претендую на истину, не являюсь специалистом, просто решил поделиться накопленным опытом за последние недели экспериментов. Надеюсь, что кому-то эту информация будет полезной и пригодится в будущем для своих проектов.
Николай из Владимира, молодец, хорошую работу проделал! Не забудь учесть, что схема у меня квазирезонансная. Частоту и скважность нужно подстраивать с помощью осциллографа для получения 90-100 вольт на первичной обмотке. Т.е. транс раскачивается не 12 вольтами а 90-100. За счет этого и применяется умножитель всего х2 а не х4-х6, что существенно повышает мощность прибора.
Указание на необходимость осциллографа было изначально представлено в материале:
.
При грамотной настройке выходное напряжение при 60В на входе достигает 30+ кВ, тогда как в вашей реализации фиксировалось порядка 22-24 кВ. Пиковые значения в исходной схеме составляли около 90В.
то есть вы хотите сказать, что если я не буду использовать умножение, а сразу с трансформатора сниму 20кВ, то это приведёт к большей мощности?
Я хочу сказать что с увеличением каскадов умножителя мощность падает всё сильнее и сильнее